
2022年7月14日,住房和城乡建设部办公厅发布关于《老年人照料设施建筑设计标准(局部修订条文征求意见稿)》公开征求意见的通知,通知全文如下。
住房和城乡建设部办公厅关于行业标准《老年人照料设施建筑设计标准(局部修订条文征求意见稿)》公开征求意见的通知
1.电子邮箱:lnr2021@163.com。
2.通信地址:哈尔滨市南岗区黄河路73号,哈尔滨工业大学建筑设计研究院有限公司;邮政编码:150090。
意见反馈截止时间为2022年8月16日。
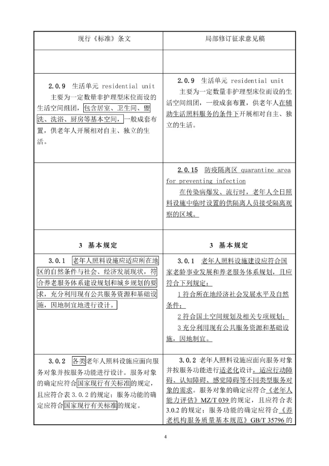
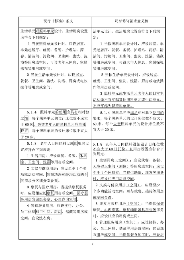
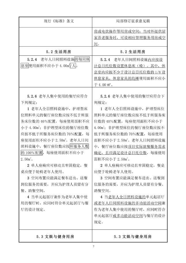
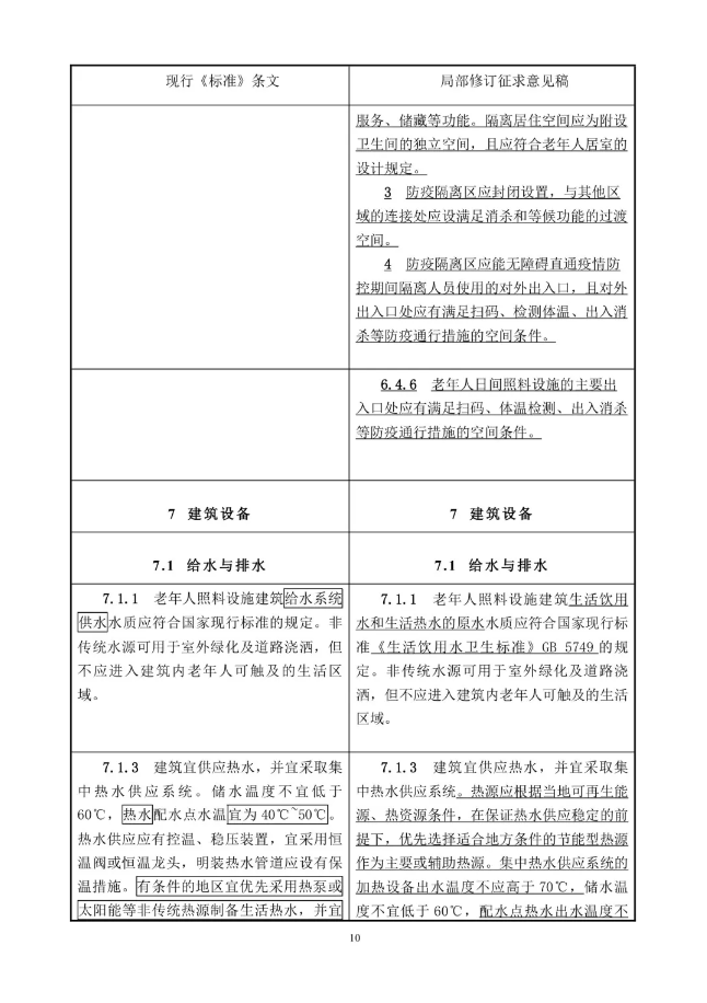
附件:《老年人照料设施建筑设计标准》(局部修订条文征求意见稿)
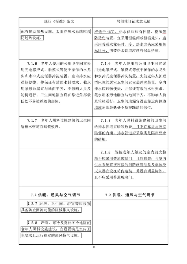
《老年人照料设施建筑设计标准》(局部修订条文征求意见稿)全文如下:















内求团结、讲诚信、重服务、促发展、铸辉煌。在政府与企业之间发挥桥梁纽带作用,引导会员单位探讨企业改革之路,完善经营机制,提高效益,促进昌平建筑业高质量发展。
地址:北京市昌平区昌盛路乐华仕产业园9号楼
