装配式建筑的实施效果分析
装配式建筑
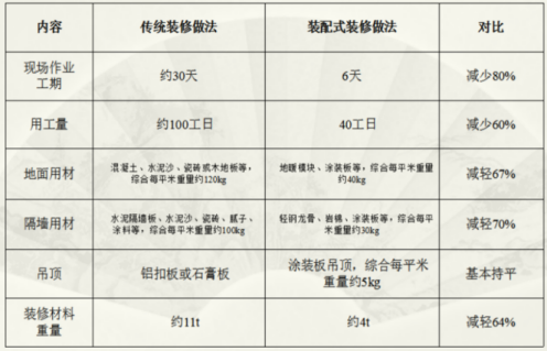
01 北京市装配式建筑的实施范围 1 2 自2017年3月15日起,通过招拍挂文件设定相关要求,对以招拍挂方式取得城六区和通州区地上建筑规模5万平方米(含)以上国有土地使用权的商品房开发项目应釆用装配式建筑;在其他区取得地上建筑规模10万平方米(含)以 上国有土地使用权的商品房开发项目应采用装配式建筑。 02 北京市装配式建筑的实施标准 03 装配式建筑的实施效果 (一)节能减排效果明显 在结构产业化方面,以一栋单层面积1000m2、高16层的住宅楼为例,采用混凝土预制率为45%的装配整体式剪力墙结构与传统现浇剪力墙结构相比,装配式建筑精度高、节省模板,改善施工条件,提高劳动生产率,提高产品质量,加快总体施工进度、减少施工扬尘和噪声污染,节能减排综合效益明显。 表1.装配式结构与现浇结构节能减排对比表 (图片来源于网络) (二)建筑质量有效提升 2.装修质量对比:装配式装修以标准化作业和干法施工为主,所使用的材料多为半成品(部品)、预制件等,现场制作相对较少,因此与传统装修相比,装配式装修在施工效率、工地管理、健康环保等方面具有明显优势,工业化生产、装配式施工使其在项目交付与翻新再装方面有了明显的效率提升。
内求团结、讲诚信、重服务、促发展、铸辉煌。在政府与企业之间发挥桥梁纽带作用,引导会员单位探讨企业改革之路,完善经营机制,提高效益,促进昌平建筑业高质量发展。
地址:北京市昌平区昌盛路乐华仕产业园9号楼
